各有关单位:

       经中国知识产权研究会批准,研究会地理标志专业委员会定于2025年12月26日(星期五)举办“多维赋能地理标志发展:立法保护、标准支撑与品牌增值”线上培训班。现将有关事项通知如下:

       一、培训内容

       本次培训聚焦我国地理标志立法、标准化建设及品牌价值提升三大维度,助力参训人员掌握地理标志领域的关键政策、核心标准与品牌价值提升途径,为推动我国地理标志产业高质量发展筑牢基础。

       二、培训时间及授课专家

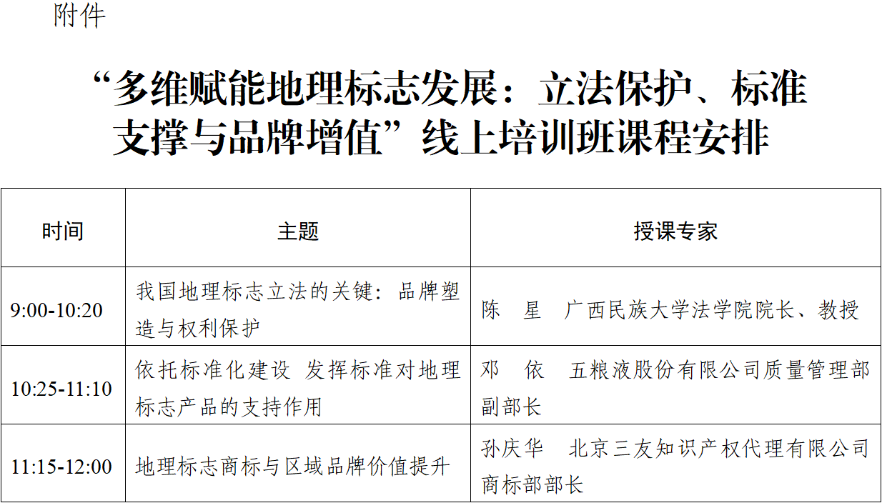
       1. 培训时间:2025年12月26日(星期五)上午9:00-12:00。

       2. 授课专家:广西民族大学法学院院长、教授陈星;五粮液股份有限公司质量管理部副部长邓依;北京三友知识产权代理有限公司商标部部长孙庆华。

       三、参训人员

       面向社会公众。

       四、有关事项

       本次培训班通过腾讯会议平台举办,免收培训费。报名人员请于2025年12月25日前通过微信扫描下方小程序填写报名信息,报名通过后发送腾讯会议号。

 

 

       附件:“多维赋能地理标志发展:立法保护、标准支撑与品牌增值”线上培训班课程安排

 

 

中国知识产权研究会地理标志专业委员会                            

2025年12月23日                                           

   

联系人及电话:苏丽慧  010-61073452  15010610612

                        张健佳  010-61073461  13811206685