根据《关于组织申报2025年度中国知识产权研究会学术研究课题的通知》要求,中国知识产权研究会拟联合申报单位,共同围绕知识产权领域热点难点问题开展课题研究。截至目前,前期申报和专家评审工作已经结束。现对拟立项的8项课题予以公示,公示期为2025年8月11日至8月18日。

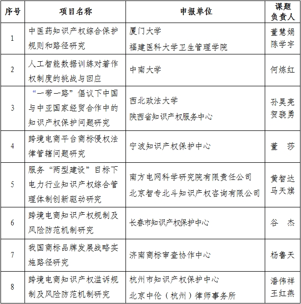
中国知识产权研究会2025年度自主立项课题拟立项名单

       公示期间,任何单位或个人对公示结果有异议的,应当以书面形式向中国知识产权研究会提出,并提供必要的证明材料。个人提出异议的,应当签署真实姓名并提供联系电话和电子邮箱;单位提出异议的,应当加盖单位公章并提供联系人、联系电话和电子邮箱。

 

 

中国知识产权研究会

2025年8月11日


联系人:武  伟  孙  玮
电   话:13311266086  010-61073482
邮   箱:cipsxueshubu@126.com
网   址:www.cnips.org.cn