各位考生:

       根据北京市人事考评办公室《关于北京地区2025年度初级、中级经济专业技术资格考试工作的通知》(京人考发〔2025〕25号)安排,北京地区2025年度全国初级、中级知识产权师资格考试时间为11月1日—2日,现将考试报名有关事项通知如下。

       一、报考人员范围

       考试报名严格执行属地化管理,现工作地或居住地为北京地区的报考人员方可在北京报名参加考试。

       二、报名时间

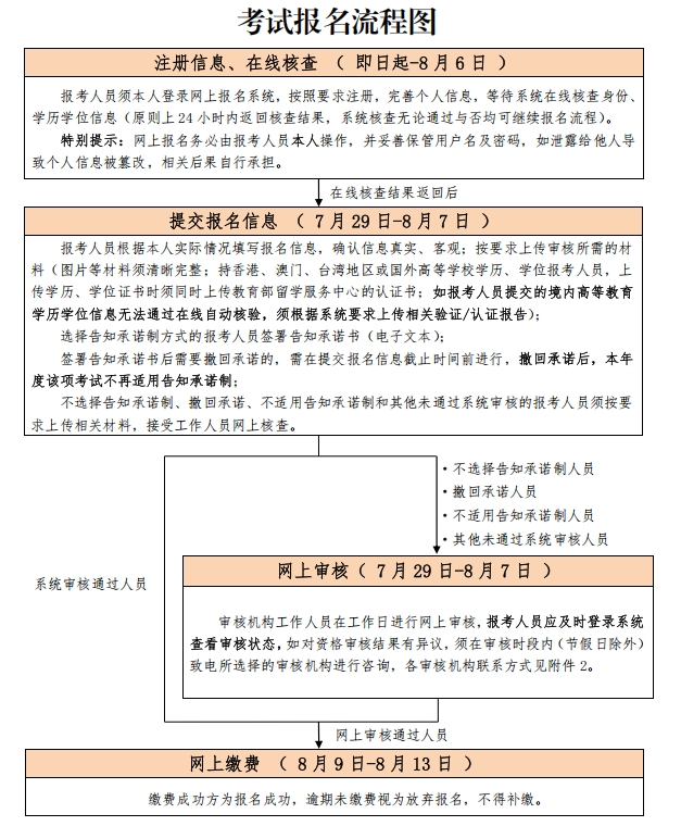
       1.注册信息时间:即日起—8月6日

       注册信息原则上24小时内返回核查结果,建议报考人员提前完成用户注册及照片、学历、学位等信息维护,以免错过报名。

       2.提交报名信息时间:7月29日—8月7日

       3.网上审核时间:7月29日—8月7日

       4.网上缴费时间:8月9日—8月13日

       5.打印准考证时间:10月28日—10月31日

       三、报名条件

       凡遵守中华人民共和国宪法和法律,具有良好的道德品行和业务素质,符合初级、中级知识产权师资格考试报名条件的知识产权专业人员,均可报名参加相应级别的考试。

       (一)凡从事知识产权专业工作,具备国家教育部门认可的高中(含高中、中专、职高、技校,下同)以上学历,均可报名参加初级知识产权师资格考试。

       (二)具备下列条件之一者,可以报名参加中级知识产权师资格考试:

       1.高中毕业并取得初级知识产权师资格,从事相关专业工作满10年;

       2.具备大学专科学历,从事相关专业工作满6年;

       3.具备大学本科学历或学士学位,从事相关专业工作满4年;

       4.具备第二学士学位或研究生班毕业,从事相关专业工作满2年;

       5.具备硕士学位,从事相关专业工作满1年;

       6.具备博士学位。

       (三)报名条件说明

       1.报名条件中有关学历或学位的要求是指经国家教育行政主管部门承认的正规学历或学位。

       2.从事相关专业工作年限是指取得规定学历或学位前后从事该项工作时间的总和,其计算截止日期为 2025年12月31日。全日制学历报考人员未毕业期间经历不计入相关专业工作年限。

       3.取得导游资格、拍卖师、房地产经纪人协理、银行业专业人员初级职业资格,可对应初级知识产权师资格。

       4.取得资产评估师、税务师职业资格等相关职业资格,可根据《经济专业人员职称评价基本标准条件》规定的学历、年限条件对应初级或中级知识产权师资格,并可作为报名参加高一级知识产权师资格考试的条件。

       5.知识产权专业人员于2020年前按照相关规定获得的知识产权领域初级职称,可作为报考中级知识产权师资格考试的条件。

       四、考试安排和作答要求

       (一)考试安排

       1.初级、中级经济考试分2天,上、下午共4个批次实施。各级别及专业类别的批次划分和考试时间以准考证为准。

       2.初级、中级经济考试各科目题型均为客观题。

       3.考试开考5分钟后迟到考生一律禁止进入考场。各科目考试时长为1.5小时,考试结束前15分钟考生可提前交卷。对于同时报考公共科目和专业科目的考生,两科目考试在同1批次内分2个场次连续组织,间隔时间为40分钟。

       (二)各级别考试均采取电子化考试的方式,考生须在计算机上作答,应考时可携带的文具只限于黑色墨水笔。

       (三)本次考试机位资源全市统筹安排,具体考试地点以准考证为准。

       五、报名相关事宜

       1.报考人员须登录北京市人力资源和社会保障局官网“人事考试服务频道”(https://rsj.beijing.gov.cn/ywsite/bjpta/),进入“考试报名”栏目,点击本项考试报名链接进行报名。

       2.完成报名提交并通过审核的人员可进行网上缴费,缴费成功方为报名成功。报考人员报名成功后,已缴费用不予退还。本项考试不设置补报名或补缴费环节,错过提交报名信息时段或缴费时段的,均视为放弃报名。

       六、重要提示

       1.本项考试报名证明事项推行告知承诺制。报考人员须确定本人符合报名条件,承诺填报的信息均真实、客观,并签署《专业技术人员职业资格考试报名证明事项告知承诺书》(电子文本),切勿委托他人或机构填写报名信息、代替本人作出书面(含电子文本)承诺。

       2.本项考试实行网上审核。报考人员应及时登录系统查看审核状态,如对资格审核结果有异议,须在审核时段内(节假日除外)致电所选择的审核机构进行咨询。

       特此通知。

       附件:关于北京地区2025年度初级、中级经济专业技术资格考试工作的通知

 

 

 

中国知识产权研究会

2025年7月24日